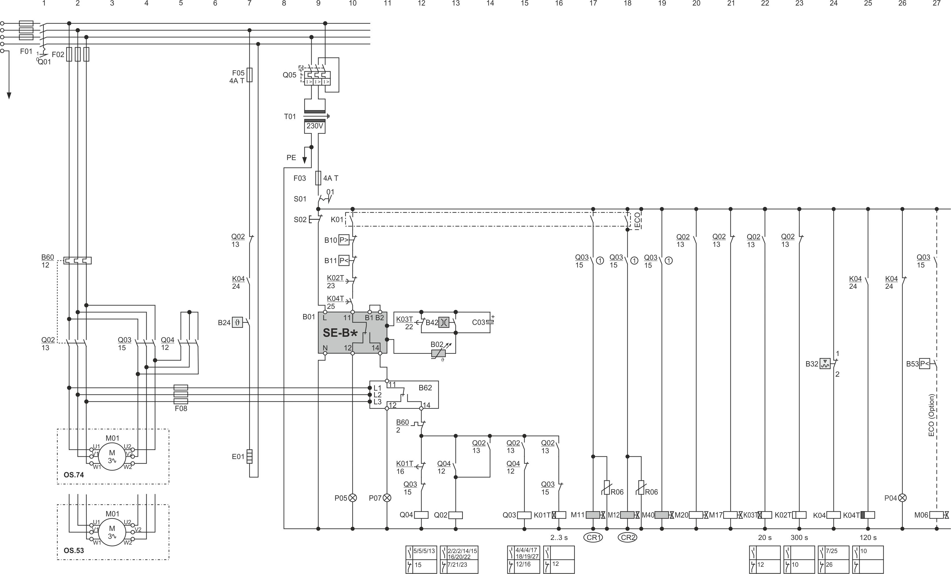
OS.53 .. 74 avec SE-B*, démarrage Y/Δ

La polarité des câbles de raccordement orange au dispositifs de protection SE-B* doit être déterminée à l'aide d'un appareil de mesure.
En gris : options et composants inclus dans la livraison du séparateur d'huile.
(1): Si le temps de commutation étoile-triangle dépasse 2 s, un relais temporisé doit être utilisé avec une temporisation de 2 s en maximum en lieu des contacts à fermeture Q03/15 dans des chemins 17, 18 et 19.
Pour OS.53:
Sens de rotation correct pour le compresseur (vu depuis l'extrémité de l'arbre du compresseur) : dans le sens horaire, voir également la flèche sur le compresseur.
Lorsque l'on regarde depuis le compresseur vers le moteur, le moteur tourne évidemment dans le sens opposé (antihoraire).
Pour OS.74:
Sens de rotation correct pour le compresseur (vu depuis l'extrémité de l'arbre du compresseur) : antihoraire, voir également la flèche sur le compresseur.
Lorsque l'on regarde depuis le compresseur vers le moteur, le moteur tourne évidemment dans le sens opposé (dans le sens horaire).
Dernière modification du schéma :
27.01.2026
Abbr. | Composant |
|---|---|
B01 | Dispositif de protection du compresseur |
B02 | Sonde de température du gaz de refoulement |
B03 .. 08 | Sondes de température dans les bobinages du moteur |
B10 | Pressostat haute pression |
B11 | Pressostat basse pression |
B14 | Dispositif de protection additionnel pour contrôle d'huile |
B21 | Sonde de température optionelle |
B24 | Thermostat d'huile |
B30 | Contrôleur de niveau d'huile |
B32 | Contrôleur du niveau d'huile au séparateur d'huile |
B41 | Contrôle du filtre à l'huile |
B42 | Contrôleur du débit d'huile |
B50 | Transmetteur de haute pression |
B51 | Transmetteur de basse pression |
B53 | Mise en marche d'ECO |
B60 | Dispositif de protection contre les surcharges |
B61 | Dispositif de protection contre les surcharges pour second bobinage |
B62 | Contrôle du sens de rotation |
C03 | Condensateur électrolytique |
E01 | Réchauffeur d'huile |
E02 | Chauffage de la boîte de raccordement |
F01 | Fusible principal |
F02 | Fusible du compresseur |
F03 | Fusible du circuit de commande |
F04 | Fusible du dispositif de protection du compresseur ou du module du compresseur |
F05 | Fusible du réchauffeur d'huile |
F07 | Fusible de chauffage de la boîte de raccordement |
F08 | Fusible du contrôle du sens de rotation |
K01 | Régulateur supérieur |
K01T | Relais temporisé pour démarrage à bobinage partiel ou pour démarrage à étoile-triangle |
K02T | Relais temporisé pour la période d'arrêt minimale du compresseur |
K03T | Relais temporisé pour défaut d'alimentation d'huile |
K04 | Relais auxiliaire pour contrôle d'huile |
K04T | Relais temporisé pour contrôleur de niveau d'huile |
K05T | Relais temporisé pour contrôle de l'alimentation d'huile |
K06T | Relais temporisé pour le régulateur de puissance |
M01 | Moteur du compresseur |
M06 | VM pour économiseur (ECO) |
M11 | VM pour régulateur de puissance 1, CR1, CR+, CRII-2 ou démarrage à vide |
M12 | VM pour régulateur de puissance 2, CR2, CR- ou CRII-1 |
M13 | VM pour régulateur de puissance 3, CR3 ou CRII-3 |
M14 | VM pour régulateur de puissance CR4 |
M17 | VM pour bipasse d'arrêt |
M20 | VM pour conduite de liquide |
M40 | VM pour injection d'huile |
P03 | Luminaire : retard de temps est actif |
P04 | Luminaire : défaut d'alimentation d'huile |
P05 | Luminaire : défaut du compresseur |
P07 | Luminaire : mauvais sens de rotation |
P18 | Luminaire : défaut du filtre à l'huile |
Q01 | Interrupteur principal |
Q02 | Contacteur pour premier bobinage (PW) ou contacteur principal (Y/Δ) ou contacteur du compresseur (démarrage direct) |
Q03 | Contacteur pour second bobinage (PW) ou contacteur triangle (Y/Δ) |
Q04 | Contacteur étoile (Y/Δ) |
Q05 | Fusible du transformateur de commande |
R06 | Elément d'antiparasitage (si nécessaire, p. ex. de Murr Elektronik) |
R07 | Résistance en série |
S01 | Commutateur de commande (marche/arrêt) |
S02 | Déverrouillage du chaîne de sécurité du compresseur |
S18 | Déverrouillage du contrôle du filtre à l'huile |
T01 | Transformateur de commande (exemple pour 230 V, requis suivant à EN60204-1) |
Documents techniques complémentaires :